全国服务热线13775714648
13775714648
首页 > 产品信息 > 船用风机 > 防爆(无火花)轴流通风机 > JCBZT防爆(无火花)轴流通风机
JCZL舰船用组装式冷藏装置
JCLS舰船用冷水机组
JCLK舰船用柜式空调器
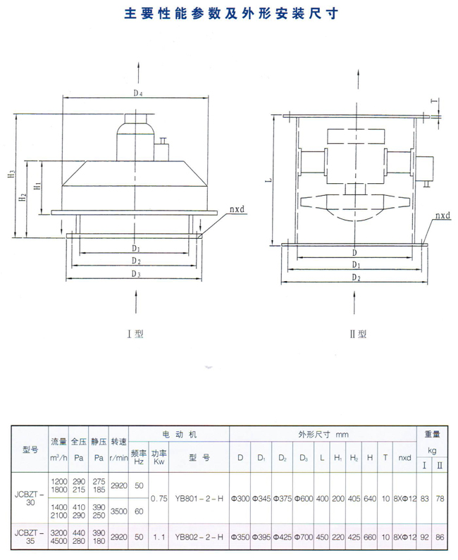
JCZ舰船用轴流通风机
Copyright 靖江市国利空调制造有限公司 版权所有 网站备案号:苏ICP备14057140号-1
联系电话
微信扫一扫
返回顶部